銷售經理:褚經理
銷售熱線:13308661401
辦公電話:13308661401
郵箱:50380083@qq.com
公司地址:湖北省隨州市曾都區南郊平原崗程力汽車工業園
國六江鈴21米藍牌高空作業車-徐州工藝,新品加推。








前 V 后 H 型支腿,穩定性好,可同時或單獨操作,適應多種工況。
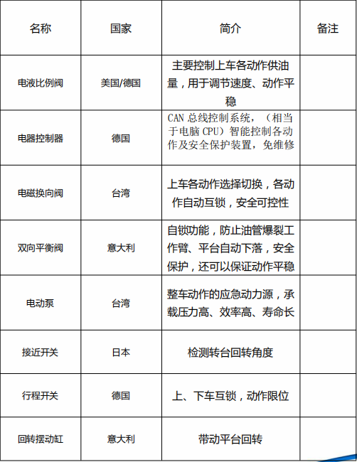
主要配套液壓、電器件:平衡閥、控制器等均為進口件,全比例系統配 座椅。
底盤采用江鈴國六底盤,配有空調,方向盤采用液壓助力。
下車支腿操作箱配備照明燈,方便晚上工作,配置整車水平儀,保證車 輛水平,確保安全。
平臺左右回轉采用進口封閉式擺動缸形式或電機驅動形式,工作靈活方 便,安全可靠。
電腦控制,自動限幅,危險工作報警,安全性能卓越。下車有顯示器, 實時顯示整車作業工況。
四邊形四節工作臂,同步伸縮,結構緊湊,作業效率高,作業范圍大。 伸縮油缸外置,鏈條伸縮機構,更容易觀察故障點,方便維修。
整車電器采用 CAN 總線控制系統,線路整齊、簡易。整車有三處操作: 平臺操作,也可在地面用有線或無線操作,更方便觀察作業空間,安全 可靠,工作效率高。

21米藍牌高空作業車遙控器:

精品21米藍牌高空作業車配件明細:

國六江鈴21米藍牌高空作業車-徐州工藝,新品加推。來電享優惠,合作熱線:18771392348.
合作熱線:13308661401(褚經理)
廠家地址:湖北省隨州市曾都區南郊平原崗程力汽車工業園
官方網站:http://www.qytyds.cn
所有產品遵循售后服務三包政策,全國底盤4S店提供售后服務!
為用戶提供有價值的專用車是我們一直追求的,程力專汽期待著與您的合作。